根据《教育部国家发展改革委财政部关于深化研究生教育改革的意见》(教研〔2013〕1号)和《教育部办公厅关于统筹全日制和非全日制研究生管理工作的通知》(教研厅〔2016〕2号)有关要求,2017年在职人员攻读硕士专业学位(单证)招生计划纳入国家硕士生招生计划统筹管理。结合东北林业大学2017年硕士研究生招生相关文件精神,现就我院实际情况,特制定本招生简章。
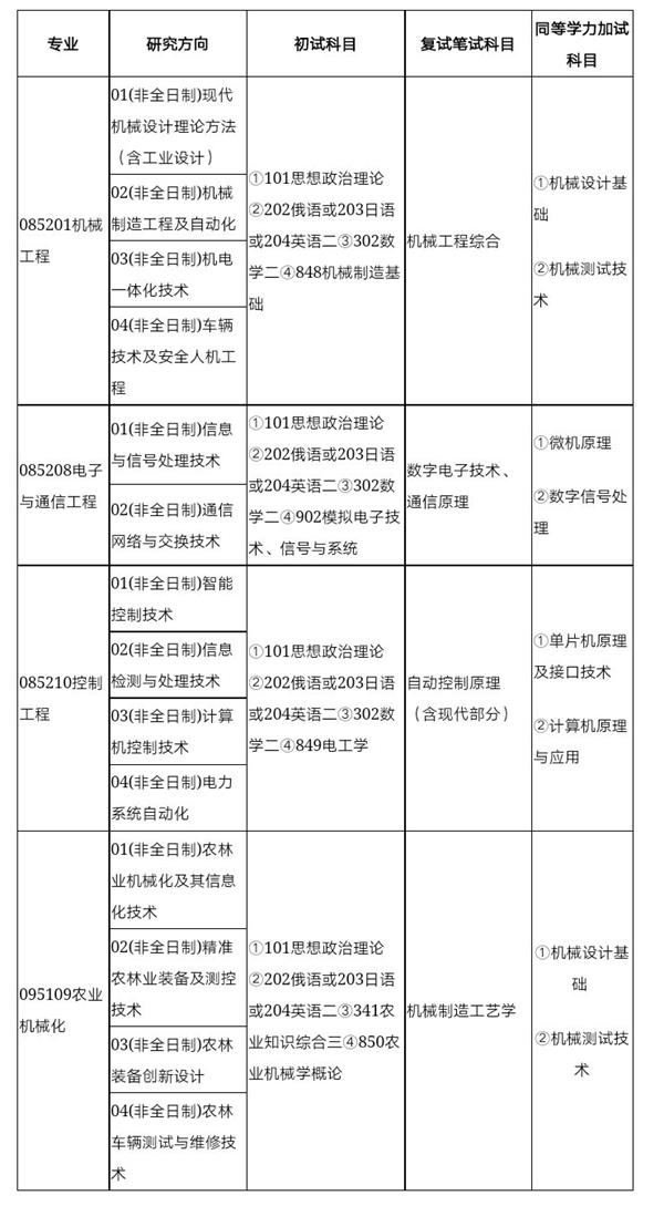
一、招生目录

二、报考条件
报考条件应满足下列条件之一:
(1)本科毕业或本科结业(含普通高校、成人高校、自学考试、网络教育),录取当年9月1日前须取得国家承认的证书。
(2)获得国家承认的高职高专毕业学历后满2年(从毕业后到录取当年9月1日,下同)或2年以上,达到与大学本科毕业生同等学力。
三、学制及培养模式
(1)学制:基本学制3年,最长修业年限5年。
(2)培养模式:进校不离岗。修满规定学分,成绩达到合格,论文通过答辩,即可毕业并获得硕士学历(毕业证)和硕士学位(学位证)。
四、学费标准和证书形式
(1)学费标准:7000元/年,3年共计21000元。学制延长学费不加收。
(2)证书形式:毕业后同全日制研究生一样发放学历证书和学位证书。(与全日制毕业证学位证具有同等法律地位和相同的效力)
五、报名方式与报名时间
登录中国研究生招生信息网进行报名,网上报名时间为2016年10月10日至10月31日,每天9:00-22:00。逾期不再补报,也不得再修改报名信息。
六、招生咨询
招生单位:东北林业大学机电工程学院
办公地点:东北林业大学机电工程学院(成栋楼719室)
宁礼佳老师 联系电话:0451-82192065
地 址:黑龙江省哈尔滨市香坊区和兴路26号
邮政编码:150040

