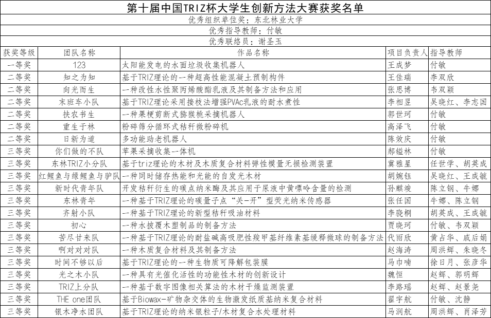
日前,由中国科学技术协会、科学技术部联合主办的第十届中国TRIZ杯大学生创新方法大赛决赛在哈尔滨工程大学落下帷幕,我校21件作品从296所高校的2145项参赛作品中脱颖而出,获得一等奖1项、二等奖6项、三等奖14项,学校获得优秀组织奖。

本届TRIZ杯大赛以“坚定创新自信 促进自立自强”为主题,我校参赛项目“太阳能发电的水面垃圾收集机器人”荣获一等奖,“基于TRIZ理论的一种超高性能混凝土预制构件”等6个项目获得二等奖。“一种基于TRIZ理论的新型秸秆吸油材料”等14个项目获得三等奖。教师付敏荣获“优秀指导老师”荣誉称号,教师谢圣玉荣获“优秀联络员”荣誉称号。
学校创新创业中心自8月大赛启动以来,广泛动员、积极组织,为各参赛学生团队提供指导和服务,为参赛作品质量提供了坚实的保障。
